伟德国际1946

  • 400电话 400-050-7798
  • 股票代码 : 300662
  • 英文logoEnglish

灵活用工,大显神通

2016-08-06 11:54

来源:《人力资本管理》2016年07月刊 专题


在现在全球经济形式趋协下,企业越来越需要灵活、风险低的用工模式,灵活用工因此应运而生,且占据全球人力资源服务市场主要份额。何为灵活用工?企业又要如何来进行实施呢?

经济前景未卜,新劳动法出台、创新跨界加速、人才缺口放大……,企业需要既能严控风险与成本、又要支持业务快速成长。如何完成这个艰巨的任务呢?

在全球人力资源服务市场份额中,灵活用工名列前茅。二战开展至今,灵活用工在发达国家十分成熟,在中国处于起步阶段,受宏观因素影响,尤其随着《劳务派遣暂行规定》的实施,企业对灵活用工日益青睐。用伟德国际1946国际董事长高勇先生的话来说,“中国的经济及政策环境为灵活用工市场带来了春风。未来,中国将成为全球最大的灵活用工市场。”



一、灵活用工的定义


灵活用工是指企业面临人员编制紧张、旺季人才短缺、项目用工短缺、三期员工短期替补等难题时,由专业人力资源服务组织派驻员工的一种特殊用工形式,该服务组织承担全方位的法定雇主责任,包括招聘、薪酬发放、培训等,承担所有用人风险。在用工人数、周期、人才筛选方面都非常灵活。

灵活用工针对的岗位具备替代性、临时性、辅助性,具体分两大类岗位:通用类和专业类。通用类含办公室类和生产及服务类。办公室类:财务、人事、行政、前台、助理、秘书、采购、客服等岗位。生产及服务类:工厂线上岗位、交通物流岗位、终端销售岗位外包、休闲娱乐服务岗位等。专业类岗位含医药研发、IT研发工程师、工程项目等岗位;



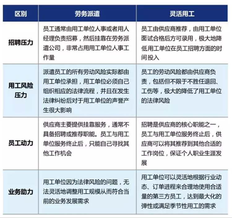
灵活用工与劳务派遣从工作形式看差异不大,但二者有着本质区别。



二、灵活用工的价值

灵活用工会为政府、雇员、雇主带来更多价值,如下图所示,其中关键的是降低企业人力资源成本,从而降低企业运营成本、人力资源部门的固定成本、时间成本、财务费用和管理费用。另外,也可帮助企业转移和降低用工风险,满足了劳动力对工作自由性的需求,也是解决就业难的重要方式。



伟德国际1946国际副总裁李跃章先生认为:在中国,企业采用灵活用工模式主要有以下原因:
第一,人员编制的限制。尤其是外企在员工人数方面有严格限制,甚至前台的招聘数量都需公司高层审批。
第二,项目制运营的需要。当企业实施持续数月的项目时,例如SAP项目、财务项目、工厂项目时,一般会顺利获得灵活用工模式减少人员和运营成本。否则,在项目之初,企业招聘一定数目的员工,而当项目结束时进行裁员,这对企业品牌造成极大的伤害。
第三,季节性用工的需要。企业可顺利获得灵活用工,根据淡旺季的业务需求灵活调配劳动力。这一点对于以季节性订单为主要生产方式的企业至关重要,尤其在如今裁员非常困难的情形下,这正是企业在招聘前必须考虑的重要因素。
第四,女性“三期”员工造成的岗位空缺。这种空缺是临时性的,企业可以顺利获得外部人才租赁,以解燃眉之急。例如,因“二胎”政策为企业带来更多“三期”的困惑,尤其是女性员工集中的部门,如一家著名企业财务共享服务中心,“三期”员工占比10%。企业无法顺利获得增加现有员工工作量来完成工作,而灵活用工则可满足这种临时性的岗位空缺,帮助企业大大减轻用工压力和成本。
第五,政策因素带来的需要。2016年3月,《劳务派遣暂行规定》正式施行,用人单位的被派遣劳动者不得超过其用工总量的10%,企业用工风险增高,人力资源控制与优化要求增加,企业人力资源相关成本上升,日常处理大量员工入离职等事务的压力增大。企业顺利获得灵活用工可以规避用工风险,降低用工成本。新规的出台意味着那些能够在合规背景下,解决企业弹性用工需求的服务,将更受青睐,并将逐步取代“传统派遣”。

伟德国际1946国际副总裁李跃章先生介绍,行政、人事、财务等通用岗位外包的需求量较大,是灵活用工的主体。以下就是一个典型的通用类岗位案例。

对于专业类岗位,李跃章先生举了一个跨国医药公司研发中心人才配置案例。一家全球领先的医药健康公司,将在华建立全球第四大研发中心,短期内需迅速搭建研发团队。

挑战
1.研发项目周期长、风险大、需求多变。考虑财务规划、利润率、稳健开展等因素,人员编制既要严格控制,又要能支持业务快速开展。 
2.研发人员要具备内、外、妇、儿跨科临床经验、博士研究生以上学历、英文流利。 
3.需一年完成基础团队(10个部门、5个城市)搭建。 
4.客户的相关人才库短缺,市场人才竞争激烈,同行在华纷纷建立研发中心。 
5.客户研发中心只有一名人力资源管理者,流程标准有待本土化,管理多家人才供应商。 
6.薪酬竞争力弱,薪酬结构简单。客户以处方药为主,雇主品牌弱。 
7.流失率高:雇员因合同身份担心职业开展。初期,管理机制不完善,员工关怀弱。

方案
1.医疗行业总监与客户海外业务单元、人力资源负责人基于业务策略及本地人才储备情况,确定以灵活用工方式配置全部人员。未来,逐步扩大全职员工比例。 
2.给予人才市场报告、利用伟德国际1946人才库,开拓国内外专业论坛、院校,线上垂直渠道。
3.建立后台弹性招聘团队(高峰期5名顾问,皆具备丰富的医疗健康行业经验)。 
4.给予能力模型、面试工具卡、测评;有助于小组面试;支持客户管理第三方供应商。 
5.给予薪酬报告,支持提升薪资竞争力,支持雇主品牌传播。 
6.人事管理团队支持员工人力资源日常及人事行政管理属地化,含五险一金、居住证等。
7.创建员工管理中心,定期与员工沟通。每年两次员工满意度调研,提出合理建议。

成果
1.5年来,成功招聘及管理500多名研发人员,该研发中心由全球第四跻身第三。
2.平均招聘周期降至22天,招聘命中率提升至33%,离职率低至12%,年转正率15%。

国有企业越来越多采用灵活用工,李跃章先生认为,国企在转型的过程中,需要减轻包袱,船小好调头,未来会成为中国灵活用工最大的客户群体。以下是一家国企灵活用工的案例。

一家中国著名的装备制造业集团,在风电领域,该企业频频发力,力图占据中高端风电领域。该企业在云南、河北荒僻的地方开设了两个风力电厂,需要在当地配置上百位的技术人员。为了提高用工的灵活性,该企业采用灵活用工。

挑战
1.要求高:候选人需具备电工及登高特种工作证,大专以上学历,行业经验超过两年。 
2.时间紧:新建工厂从无到有,全部员工入职只有2个月时间。 
3.吸引力弱:于西北、西南等戈壁工作,生活条件恶劣,岗位为短期项目制。 
4.管理难:人员分散在全国30多个区域现场,员工管理和社保覆盖等难度加强。 

方案
1.给予人才市场及薪酬报告支持确定招聘方向。 
2.发挥伟德国际1946人才库优势,整合线上渠道:专业性、地方性网站、移动端新媒体;线下渠道:当地劳务市场、第三方合作组织、职业院校等。
3.创建专属项目团队,借助伟德国际1946亚洲最大的寻访中心,提高寻访效率...



伟德国际1946国际
伟德国际1946国际是领先的以技术驱动的整体人力资源解决方案服务商,也是国内首家登陆A股的人力资源服务企业(300662.SZ),现在在中国、印度、新加坡、马来西亚、美国、英国、澳大利亚、荷兰等全球市场拥有110+家分支组织,2,600余名专业招聘顾问及技术人员,在20+个细分行业及领域为客户给予中高端人才访寻、招聘流程外包、灵活用工、人力资源咨询、培训与开展、薪税外包等人力资源全产业链服务,同时给予一体化SaaS云产品、垂直招聘平台、人力资源产业互联平台及人才大脑平台。顺利获得构建“技术+平台+服务”的商业模式,打造产业互联生态,为企业人才配置与业务开展给予一体化支撑,为区域引才就业与产才融合给予全链条赋能。在过去一年中,服务超过5,300家跨国集团、国内上市公司、快速成长性企业、国企、政府以及非盈利组织,成功推荐中高端管理及专业技术岗位人员25,000余名,灵活用工累计派出190,000余人次,聚合合作伙伴近3,500家。